飞极速(中国)
集团概况
集团介绍
管理团队
组织机构
经营范围
资质荣誉
下属企业
主营业务
路桥施工
道路养护
隧道管养
市政工程
园林绿化
道路保洁
物业经营
其他业务
新闻中心
集团动态
媒体报道
企业文化
党群工作
教育培训
文体活动
公告公示
集团公告
招标招租
人才招聘
法治建设
联系我们
联系我们
咨询反馈
集团公告
招标招租
人才招聘
招标招租
飞极速(中国)
公告公示
招标招租
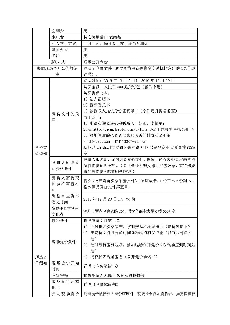
深圳市宝安松白公路有限公司光明新区松白工业园C区2栋厂房及配套宿舍公开招租公告
2016-12-08
上一条:深圳市宝安松白公路有限公司光明新区松白工...
下一条:深圳市宝华路桥建设集团有限公司平通分公司...
飞极速在线手机版
|
明博注册
|
米乐官方版网站登录入口
|
乐竞
|
欧洲杯买球
|
广发体育
|
三亿
|
十大正规网投官网平台(中国)有限公司
|
华体赛事官网
|